监管层详陈基金子公司新政内情
日期: 2016-12-23 10:45
来源:21世纪经济报道

面向11万亿规模基金子公司的监管“新政”(《基金管理公司子公司管理规定》及《基金管理公司特定客户资产管理子公司风险控制指标管理暂行规定》)落地已有两周,而更加细致的监管思路则刚刚浮出水面。
记者获悉,证监会有关部门日前就基金子公司新政的规范事项,向部分会管机构进行了更为细化的解读与监管思路的传达。
在监管层看来,基金子公司实施净资本监管的主要背景,仍与专户子公司资本实力难以和其当前的资管规模匹配有关。
资本实力较弱的另一面,是基金子公司给行业带来的风险积聚效应。
记者从权威渠道独家获得的一份数据显示,接近半数的基金子公司均出现了产品无法按期兑付的情况;截至2016年6月,共38家基金子公司存在兑付违约情况,涉及产品达206只。
在上述解读中,监管层还对此次新政的出台历程、意见采纳情况、监管目标等多项要素进行了明确;例如在母子公司监管同步、规范同业竞争等方面,新政逻辑和落实细节都得以明晰。
新政前半数公司陷违约
基金子公司新政与监管层对基金子公司有效风险管理机制缺位的“补漏”有着直接关联。
前述权威渠道的数据显示,截至2016年6月底,有38家基金子公司发生违约,占79家基金子公司的48.10%。
这意味着,在基金子公司新政落地前,已有近半数基金子公司曾出现违约事件。
在风险种类上,一些基金子公司产品所涉及的投资者也不在少数。其中超过一半的兑付风险项目均属于面向普通投资者销售的“一对多”产品,而截至去年6月底基金子公司违约产品多达206只,即其中一对多产品或不少于100只。
面对违约风险,与多数信托公司有资本实力对信托产品进行刚性兑付不同,基金子公司的资本金已然捉襟见肘。
“部分公司的资本金已无法覆盖‘一对多’项目的风险敞口”,监管层人士解读,由于一对多产品面向多个普通投资者,管理人难以在资产管理合同中约定‘原装返还’、‘指定投资’等通道条款、法律上管理人承担了主动管理责任,极易被判定存在未能勤勉尽责的过错而应当承担赔偿责任。”
“虽然基金子公司的不少非标或‘一对多’也是通道,约定了兑付豁免条款,但一旦违约还是会影响基金子公司声誉,同时也让其陷入一定的持牌机构背书效应,”北京一家基金子公司业务负责人表示,“而且对监管部门来说,识别通道还是主动管理的难度也比较高。”
基金子公司的资本实力不足的确是亟待补给的关键短板。据上述监管层人士透露,在11月底基金子公司规模超过11万亿的情况下,基金子公司的行业资本规模仅40多亿,而净资产也不过百亿余元。
定调风控补漏
在监管层看来,缺乏能够综合反映、有效防范基金子公司风险有效机制和工具,亦是此次勾勒净资本监管框架等主因之一。
“业务风险衡量缺乏统一标准,不同公司之间、监管部门和市场主体之间,对各项风险的理解和认识存在差异”,前述监管层人士表示,“在被监管机构的内部难以形成合力的风险管理激励,使决策基础与金融机构健全及金融体系稳定的目标保持一致。”
在业内人士看来,缺乏净资本管束的情况下,规模和盈利冲动让基金子公司陷入行业性的“公地悲剧”,这也影响了货币政策的传导效果。
“因为监管部门不同,基金子公司成为银行资金迈入限制领域的‘桥梁’,一定程度上对货币融资总量和宏观调控效果带来干扰,”北京一家中型券商宏观策略分析师认为,“比如去年股灾期间,许多银行理财资金就通过这一通道入市,加剧了资金的脱实向虚。”
“以往对于专户子公司的监管手段比较有限,在业务规模上几乎没有天花板,对处于不同风险水平的公司也未能差异化的形成监管机制,监管意图难以及时、有效的传导至被监管机构。”上述监管层人士指出。
另一方面,基金子公司监管工具的缺位,也被监管层视为掣肘其规模野蛮生长的内因。
“全面风险管理缺乏抓手。大部分公司的内部风险管理机制较为原始,仍然停留在单个项目层面,动态化的压力测试机制、定期敏感性分析,风险预警机制等全面风险管理工作缺乏抓手、难以实现对整体风险的把控。”上述监管层人士称。
因此,新政为基金子公司提出了绝对净资本、相对净资本、净资本流动性和杠杆率四大指标体系也正是对风控工具缺失的补充;而监管层同时强调,在风控指标的上报和管理上,基金公司和子公司需共同承担合规责任。
“子公司报表出现重大错误、漏报瞒报等问题或者风控指标不达标、规避监管等违规活动中,母公司怠于管理的,一并要被追究责任。”上述监管层人士称。
意见采纳的博弈
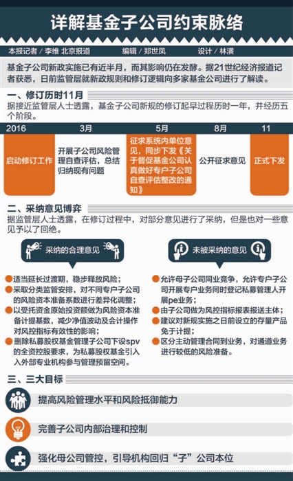
记者了解到,监管层亦在上述解读中,对新政制定过程中的意见征求过程进行了披露。
据接近监管层人士透露,新政采纳了“延长基金子公司整改过渡期”、“采取分类监管安排并对不同专户子公司的风险资本准备系数进行差异化调整”、“撤销私募股权基金管理子公司下设spv的全资控股要求”等多项行业意见。
但在这一过程中,监管层也对不少于五项行业意见未予采纳。
其中包括:允许母子公司同业竞争,允许专户子公司开展专户业务同时登记私募管理人开展pe业务;由子公司作为风控指标报表报送主体;建议对新规实施之日前设立的存量产品免于计提;区分主动管理和通道业务,对通道业务进行较低的风险准备等。
“有的和监管层的监管目标相冲,比如存量产品免于计提,不能实现风险的主动消解;还有一些不具操作性,如区分主动和通道。”前述基金子公司负责人坦言。
事实上,监管层也在解读中就部分事项对基金公司进行了指导。例如在禁止同业竞争问题上,监管层在解读对基金子公司设立防火墙、实现业务切割的方式进一步进行明确。
“监管不对业务范围切分模式做统一规定,公司可在专业化、差异化的原则下,根据实际经营需要,自主决定母子公司的业务范围,既可以非标、标准,也可以主动、被动,基本要求是经营边界清晰,且一类业务只在一个平台或公司开展。”上述监管层人士称。
该人士同时表示,最终落地的新政,也是对基金公司整体风险的完善和覆盖。
“相较其他金融机构,基金公司设立子公司应当更为严格,谨慎。由于公募业务具有公开性,大众性,子公司及时产生声誉风险,也可能被传导至母公司的公募业务,进而影响到基金份额持有人的利益,”前述接近监管层人士同时表示,“因此更为强调基金管理公司建立覆盖整体的风险管理和内部稽核体系,保证子公司风险可控业务合规。”
靠谱众投 kp899.com:您放心的投资理财平台,即将起航!
