首页 注册 登录 Register Login

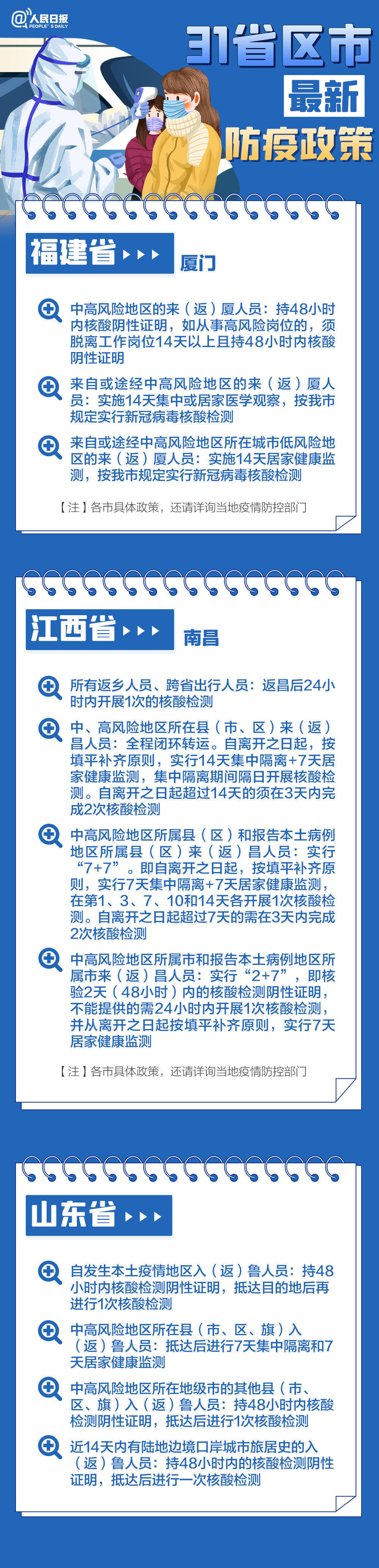
31省份春节返乡防疫要求

日期: 2022-01-15 09:42

来源:人民日报

一直以来,各地都在根据国内外疫情形势,调整疫情防控措施。

春节将至,过年回家需要做核酸检测吗?具体有哪些防控要求?31个省区市政策大汇总!