创业板注册制申报企业突破248家,9家存量企业或成“掉队者”
日期: 2020-07-08 09:49
来源:21世纪经济报道
7月7日晚,深交所又受理了16家企业的创业板IPO申请,均为新申报企业。截至目前,创业板注册制改革后受理企业数量已经达到248家,其中从证监会平移存量企业175家,新增申报企业73家。
而根据证监会6月11日公布的数据显示(创业板开启接受存量企业材料前证监会最后一次公布创业板的数据),未上会在审企业有183家,通过发审会等待IPO批文的在审企业有12家,另外还有1家上会被暂缓表决的企业。
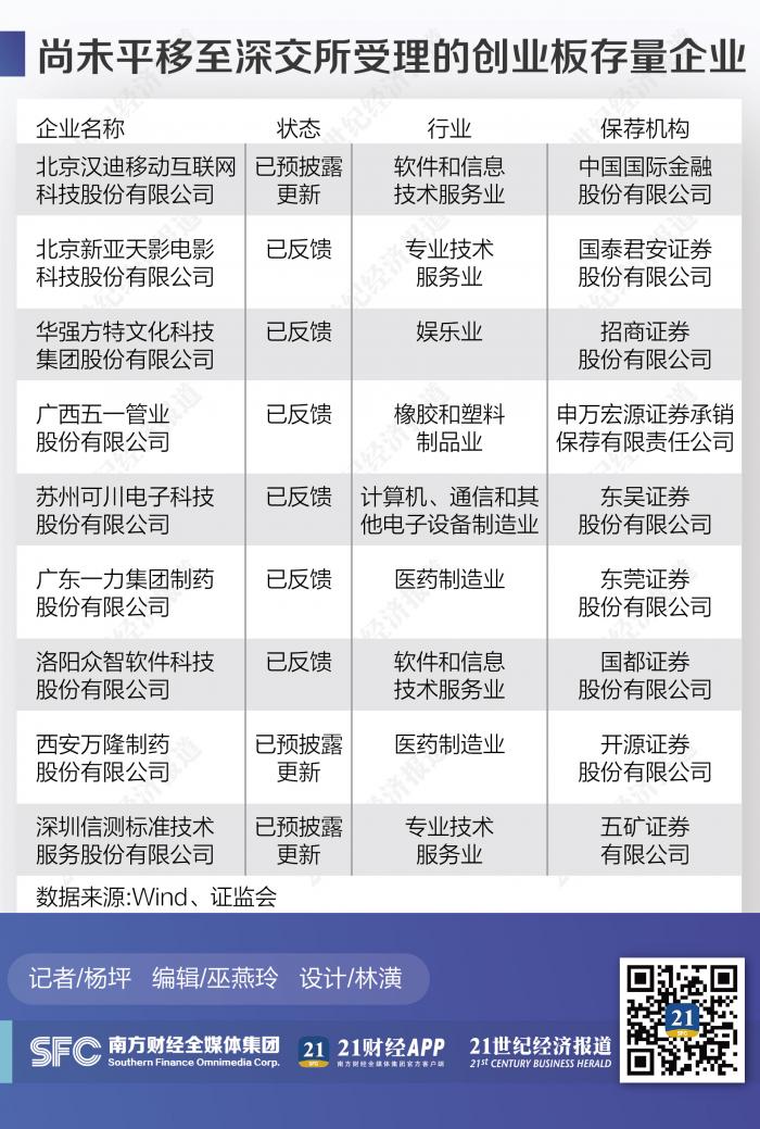
21世纪经济报道记者注意到,截至目前,尚有9家曾向证监会递交创业板上市材料的企业尚未在深交所网站公开受理。
但根据相关安排,6月15日至6月29日共计10个工作日中,深交所仅接收证监会创业板首次公开发行股票(IPO)、再融资、并购重组在审企业(下称在审企业)提交的相关申请。如果在这10个交易日中,存量在审企业未能如期申报,此后则视为新的申报企业,不能再接续此前在证监会排队时的审核顺位。
那么,时至今日还未披露受理信息的企业,是否即将掉队?

华强方特、众智软件“退缩”
7月6日,正好是存量企业最后申报日(6月29日)后的第5个工作日。根据深交所安排,存量在审企业申报截止日为6月29日,交易所在收到发行上市申请文件后5个工作日内,对文件进行核对,作出是否受理的决定,告知发行人及其保荐人,并在交易所网站公示。
但截至目前,还有9家上市公司尚未披露受理信息,分别是汉迪移动、天影股份、华强方特、五一管业、可川电子、一力制药、众智软件、万隆制药、信测标准,涉及的保荐机构分别为中金公司、国泰君安、招商证券、申万宏源、东吴证券、东莞证券、国都证券、开源证券和五矿证券。
从行业分布来看,9家企业中,医药制造业、软件和信息技术服务业、专业技术服务业企业各两家,剩下的是娱乐业、橡胶和塑料制品业和计算机、通信和其他电子设备制造业各一家。
在这些企业中,大多排队长达数年,甚至有二次冲刺企业。如华强方特曾在2012年、2014年两次冲击IPO但最终搁浅,西安万隆制药、一力制药等排队时间也已超过3年。
但目前来看,这些企业的处境或仍不妙。
6月25日,华强方特暂缓向深交所申请创业板上市,指出“今年以来,公司所处的文旅及影视行业普遍受到了新冠疫情的重大影响,公司经营业绩下滑,且疫情尚未结束,全年业绩存在不确定性。公司经审慎研究,决定终止本轮IPO申请,并暂不向深交所申报材料,待疫情稳定后重新提出上市申请。”
公开资料显示,华强方特是一家以文化内容产品及服务和文化科技主题公园为主营业务的文化企业,受疫情影响,2020年一季度,华强方特营收4.94亿元,同比下滑45.78%;净利润亏损2.11亿元,较上年同期下滑1583.57%。
业绩的突变让华强方特的第三次IPO之旅再度蒙尘。
7月7日,21世纪经济报道记者致电华强方特董秘办了解公司的上市计划,接线人员回应称:“我们最终的方向是在深交所上市,至于是通过再次提交创业板上市申请,还是通过新三板精选层转板,目前还没有具体的方案。”
这并不是个例。5月28日,众智软件也在第三届董事会第十六次会议上,审议通过了《关于公司终止首次公开发行人民币普通股(A股)股票并在创业板上市的申请并撤回申请文件》的议案。
众智软件指出:“公司因战略调整,经董事会审慎研究,决定向中国证监会申请终止首次公开发行人民币普通股(A股)股票并在创业板上市的申请并撤回申请文件。2020年6月15日,公司领取了中国证监会下发的《中国证监会行政许可申请终止审查通知书》。根据《中国证券监督管理委员会行政许可实施程序规定》第二十条的规定,中国证监会决定终止对公司行政许可申请的审查。”
值得一提的是,众智软件2019年的年报也并不好看。公司2019年年报显示,2019年归属于母公司所有者的净利润1505.83万元,同比减少68.11%;营业收入9706.88万元,同比减少35.77%;基本每股收益0.42元,同比减少68.89%。
7月7日,21世纪经济报道记者也致电众智软件证券部,但接线人员表示“董秘不在”,难以回应公司撤回IPO申请的相关情况。
不过,根据《创业板发行上市审核规则》,深交所6月15日开始接受在审企业的平移,深交所需要在企业提交申报材料后5个工作日内作出是否受理的决定,但发行上市申请文件不符合中国证监会和交易所要求的,应当予以补正,补正时限最长不超过30个工作日。
这也就意味着,目前尚未在深交所官网披露受理信息的在审企业,还有抢先过渡期完成申报的机会。北京一名券商投行人士曾向记者预测,在审企业不会全部符合条件被受理。
新申报企业突破73家
随着存量企业的逐渐消化,场外企业的热情也逐渐升温,各大企业开始了争先恐后的报材料之旅。
截至7月6日,创业板改革并试点注册制下申请IPO企业合计248家,其中新增申报企业73家。整体来看,创业板新增申报企业的盈利能力均较为优质,多满足“最近两年净利润均为正,且累计净利润不低于5000万元”的上市标准。
国内资深投行保荐代表人受访指出,目前新申报的企业群体应该大多是此前已筹备申报创业板意愿的企业,“都是攒在那儿等申报的”。
从行业分布来看,73家企业主要来自于27个证监会行业,均为新兴行业或具有一定技术含量的产业类型。
具体来看,与创业板计算机、软件等行业数量占优的格局不同,新申报企业中从属于化学原料和化学制品制造业的企业数量最多,高达9家;其次是专用设备制造业、通用设备制造业,分别有7家企业获得受理;排名并列第三的是专业技术服务业和计算机、通信和其他电子设备制造业,分别有6家企业获受理。
在保荐机构方面,大券商优势凸显,中信证券、国泰君安分别有6家储备项目向创业板进军,作为中小券商的民生证券也在投行领域发力,以5家储备项目上榜的成绩与中信建投、华泰联合、国信证券并列第二;排名第三的则分别为中原证券、申万宏源承销保荐、国金证券和安信证券,分别有3个新增项目获受理。
品牌升级/财经钻CZ,真正的价值型数字币,推动创新、科技、创业投资、价值型财经等等的进步和发展,单价6600美元以上(或等值USDT)每颗,回归财经钻CZ真实价值,即将上线交易所;预约购买/财经钻官方咨询QQ:318059325 微信:wdcjcne 邮箱:cjzviped@gmail.com kefu@cjz.vip
