
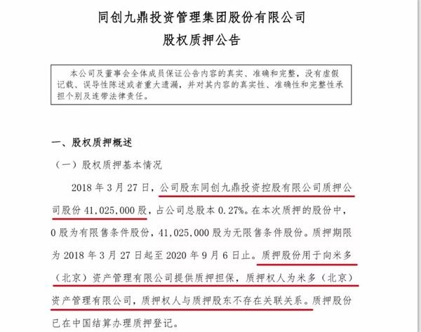
百亿私募九鼎集团的旧事又爆雷了。 1月5日,某微博知名财经博主称,“网友爆料:九鼎某理财产品爆仓,15年买的6个月+6个月的产品,延后了四年之后,告诉投资者:净值归0了。” ![]() 据这份流出的函件显示,该产品是2015年6月9日成立的“米多资产-九鼎投资定向增发投资基金2号”。 参与九鼎百亿定增的基金被曝净值归零 网上流传的这份沟通函,是由该基金的管理人米多(北京)资产管理有限公司向其投资人发出的。 ![]() ![]() 函件显示,“米多资产-九鼎投资定向增发投资基金2号”成立于2015年6月9日,期限6+6个月,由中信建投托管。 ![]() 该基金的全部资金由米多资产按合同投资于“重庆信托-九鼎共赢2号集合资金信托计划”。而该信托计划,又全部用于参与新三板挂牌公司九鼎集团2015年震惊业界的百亿定增,以20元/股的价格购买了1亿股股票。 在2016年2月经过权益分派后,该信托计划持有九鼎集团约2.73亿股,转增后价格约7.33元/股。 然而事情到这里并没有结束。2015年6月开始,九鼎集团便因重大资产重组公告停牌,一停便是近3年,产品也迟迟无法退出,只能不停延期,而九鼎则到2018年3月末才复牌。 众所周知,在九鼎集团停牌期间,资本市场从2015年那轮牛市顶峰跌落,新三板成交指数也出现暴跌,加上金融严监管态势,复牌后的九鼎股价一路暴跌至0.8元左右,与当年的定增价相去甚远。 目前,其最新收盘价报0.92元/股,与停牌前收盘价6.83元/股相比,跌幅高达87%。 函件称,根据九鼎财报,其归属于股东的每股净资产为1.76元/股,与目前股价还有较大倒挂空间。同时,新三板流动性变差和监管目前对九鼎的持续调查,也是其股价低迷的主因。 为此,米多资产就该产品给投资人提出了两种方案: 一是产品继续延期一年,由劣后级投资人垫付优先级利息,确保产品存续,以便在2019年的不确定性中寻找确定性机会; 二是按目前价位退出,由于基金投资的是该信托计划的中间级,因此在扣除优先级本金和利息后,净值归0。 同时函件称,据九鼎集团反馈,针对监管和股价低迷的情况,其也在积极应对,包括调整运营策略,聚焦投资主业,有意向处理公司较大市值的几个业务板块。并称与九鼎同一实际控制人的借贷宝正在谋求港股上市,预期2019年可能实现。 米多资产和九鼎啥关系? 公开信息显示,米多资产成立于2015年3月,注册资本1000万元,同年5月备案为私募基金管理人,法定代表人王晰,旗下备案基金超过100只。 ![]() 仅从命名上看,旗下多只基金参与了九鼎及其关联公司的投资,比如九鼎的定增、九鼎旗下互金平台九信金融的定增,此外还发行了九鼎军工防务私募基金、九鼎股权收益权投资基金等。 天眼查显示,米多资产控股99%的大股东为米多财富,是一家三方财富管理平台。而米多财富的股东中,九鼎集团现任总经理黄晓捷持股比例达7.45%。 ![]() 而在今年3月的一份股权质押公告中,九鼎集团称股东同创九鼎投资控股有限公司与米多资产不存在关联关系。 ![]() 但天眼查信息显示,黄晓捷却是同创九鼎投资控股有限公司持股25%的大股东之一。 ![]() 19只资管产品参与九鼎百亿定增 浮亏严重 实际上,2015年九鼎那次定增声势浩大,20元/股,定增5亿股,募资百亿,一度将九鼎推向千亿市值。据当时的公告披露,共有22名投资方参与,包括19只资管产品和3名自然人。 其中,重庆国际信托旗下九鼎共赢2号、3号、4号合计出资约29亿元,前述2号资金信托出资最多,20亿元;西部证券旗下“西部恒盈招商快鹿九鼎投资1号集合资产管理计划”出资20亿元;另有两家基金或子公司旗下资管产品参与。 ![]() ![]() 在停牌1000余天后,九鼎集团去年3月30日复牌当日股价跌幅达65%,随后一路跌至1元内,跌幅超80%,当初的100亿定增只剩20亿,投资方也浮亏严重。 在今年3月的一次投资者交流会中,九鼎表示:“参与公司2015年度定增的投资者中,有一些是有优先劣后架构的,但是到目前为止基本上所有产品的优先劣后都已经达成了解决方案,一般都是产品延期,或者劣后把优先的份额买过来,产品变成了平层产品。” ![]() 当时的定增,九鼎集团的关联方如旗下九州证券、九泰基金、九鼎投资等合计投资近25亿元,因此有媒体推测,九鼎很可能是自己花钱,买下了部分优先份额,减轻投资者赎回压力。 而这,需要大量资金。 九鼎一系列动作显示资金紧缺 近年来,九鼎在资本市场上的一系列动作,确实显示出两个字:缺钱。 一方面,九鼎在A股市场疯狂清仓减持其所持上市公司股份。据基金君不完全统计,仅2018年,便有约20家上市公司披露了九鼎作为股东进行减持或完成减持的消息。 另一方面,九鼎大量通过股权质押融资。截至目前,九鼎集团的大股东持股质押比例已达到97.55%。 ![]() 此外在刚刚过去的2018年底,九鼎还出售了为其贡献最多营收的业务板块——香港富通保险,交易价格215亿港元。九鼎称目的是为了更聚焦投资主业。 要知道,富通保险便是九鼎当时长期停牌所谋求的重组标的,即2015年百亿定增的收购对象。 由于此前对富通保险的收购总成本约155亿港元,因此这笔交易为九鼎实现了约60亿元的投资收益。 以百亿定增所募到的资金对富通保险一买一卖,九鼎赚了60亿。而当年那些参与定增的投资者,却被牢牢套在了新三板上,浮亏严重,不知何时才能解套,甚至极大可能巨亏出局。 这就是传说中的“为他人作嫁衣裳”吗? |
还没有用户评论, 快来抢沙发!