
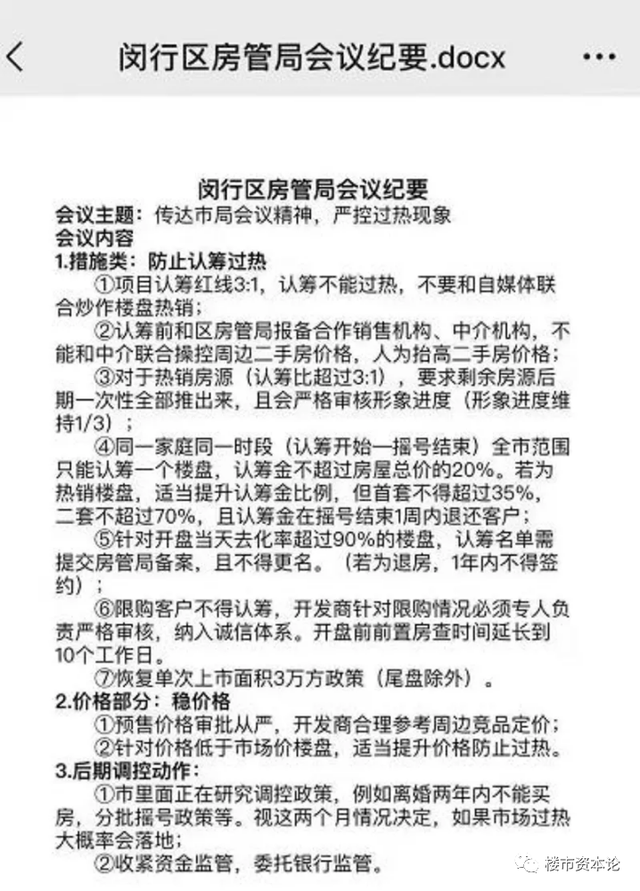
新房开盘就售罄、3个人抢一套房、房东跳价一天涨价20万……近日来,上海房价大涨的消息引发舆论关注,也自然引起了监管部门的警觉。 楼市资本论获悉,就在1月20日上午网易房产曝光了一份《闵行区房管局会议纪要》,纪要指出,为了严控上海楼市过热,将采取一系列措施“防止新房认筹过热”。虽然,陆续有媒体跟踪报道称,这份调控新政并没有被官方确认,但上海众多购房人,乃至一线购房人的心已经被牵动起来“买早了怕站台,买晚了怕没机会。”
因为,其实大家都知道,在房主不炒大背景下,按照上海楼市目前的情况,遏制房价猛涨,出台新的调控政策,是符合情理的。 从最近特别火的一则传闻逻辑看,“卖掉深圳的房子,能买下半个美国,因为深圳住房总市值151.5万亿人民币,而美国住房总市值则为36万亿美元(234万亿人民币)。”那么,楼市体量是深圳2倍的上海,就高达300万亿的体量,接着这波上涨潮,的确是能把整个美国住房都买下来了。 那事实是不是真是这样?
上海房产总市值或达72万亿 贝壳研究院的数据显示,上海的楼市月度成交量已创下2019年以来新高。上海全市二手住宅成交量环比增加20.3%,同比增加95%,月度成交量是2017年以来的最大值。
那么,上海楼市的总市值到底是多少呢,能买下整个美国吗?恒大研究院任泽平团队有个测算,2018年上海的住房市值为27.3万亿元。
这是2018年的数据。过去两年,主要城市房价普遍上涨,以上海为例,2018年至今,上海房价从5万上涨到5.9万,整体涨幅约为20%左右。加上新建商品房井喷,房地产总市值至少还应上浮10%左右。以此估测,2020年上海房地产总市值约为36万亿。这还是保守估计。 如果将上海所有商业等房产都囊括在内,房地产总市值最少还要再翻1倍,也就是72万亿,全卖了肯定买不下234万亿人民币的整个美国住房市场,但买1/3个还是有可能的。 但是,就此让上海紧跟着深圳房价快速上涨,进而能够买下整个美国,显然十分不妥,必须警惕。因为当年日本最富有的城市东京,就是个很好的例子。 1980年代后期,处于房价泡沫巅峰的日本,仅东京的房地产市值,就能买下整个美国。当时,“东京房价永远涨”的神话可谓深入人心。然而,1990年代,日本房地产泡沫破裂,房价一泻千里,地价一度下跌60%以下。30年后的今天,日本主要城市的房价仍未回到1990年代的最高点,日本亦陷入“失去的20年”之困。
...... |
还没有用户评论, 快来抢沙发!