
继阿里巴巴被罚182.28亿元之后,外界猜测本地生活服务巨头美团会是下一个被调查对象,如今“靴子”落地。 4月26日,国家市场监管总局消息,近日,市场监管总局根据举报,依法对美团实施“二选一”等涉嫌垄断行为立案调查。 美团对此回应称,配合监管调查,目前公司正常运行。 按照监管部门此前的处罚先例,美团或面临超百亿罚款。 在美团被调查前,知名职业打假人王海曾在海南、广州、深圳、北京举报美团涉及垄断,强迫商户“二选一”。对于美团被调查,王海向雷达财经表示:“很好,早就应该被查了。” 王海还指出,沈腾、贾玲代言的美团App“干啥都省钱”是虚假广告,目前已经举报。 美团或面临超百亿罚款 4月26日,国家市场监管总局官网显示,近日,市场监管总局根据举报,依法对美团实施“二选一”等涉嫌垄断行为立案调查。
对此,美团在官方微博回应,称公司将积极配合监管部门调查,各项业务正常运行。
从各地市场监管机构的处罚来看,美团的“二选一”主要发生在外卖领域。 美团2020年财报显示,其全年营业收入1148亿,外卖收入高达662.7亿元,比上年增长20.8%;餐饮外卖全年交易额达4889亿元,全年交易笔数同比增加16.3%至101亿笔。 根据反垄断法第四十七条,经营者违反本法规定,滥用市场支配地位的,由反垄断执法机构责令停止违法行为,没收违法所得,并处上一年度销售额百分之一以上百分之十以下的罚款。 按照美团2020年营收计算,其最多被罚114.8亿元。 当然,根据反垄断法第四十九条,反垄断执法机构确定具体罚款数额时,应当考虑违法行为的性质、程度和持续的时间等因素。 北京威诺律师事务所主任合伙人杨兆全则认为,处罚金额的基数,关键看涉嫌垄断的范围。如果美团交易平台整体涉嫌垄断,那么要以平台交易额为基数。如果只是在外卖的范围内二选一,那么就以外卖的金额为基数。 雷达财经注意到,近期美团通过几次发债和配股融资,账上现金较为充足。 4月19日美团公告称,可换股债券联席账簿管理人已同意认购及支付本金总额分别为14.836亿美元及15亿美元的债券。此外,美团拟增发1.88亿股以净融资约66亿美元,前后总计筹资95.8亿美元。 曾因强制“二选一”被王海举报 公开信息显示,早在四年前,美团就因不正当竞争行为收到罚单。 2017年6月,浙江金华市市场监督局发现,美团利用优势地位强迫商家签订“只与美团外卖进行外卖在线平台合作”这一补充约定,并在知道签约商户与美团之外的平台合作后,强制关闭商户在美团的网店,上述行为是利用自身优势,阻碍、胁迫他人与竞争对手发生正常交易的行为,属于不正当竞争行为,因此对其罚款52.6万元。 2019年1月7日,媒体披露了海南美团要求商家“二选一”,涉嫌不正当竞争被举报的新闻引发多方关注。1月13日,海南省市场监督管理局透露,海口市工商局已对运营美团外卖的北京三快科技有限公司海口分公司涉嫌不正当竞争行为,进行立案调查。同年3月18日,浙江绍兴部分商户反映,美团外卖平台强行要求餐饮商户选择独家外卖平台,如果选择多平台就采取强行关店、提高佣金、降低排名、缩小配送范围等措施对商户施压。绍兴越城区市场监管局相关负责人透露,该局已对美团的行为正式立案调查。 2019年3月20日,四川省巴中市通江县市场监督管理局对美团外卖在当地负责推广的飞公司“二选一”行为罚款25万元。 2019年11月,雷达财经从知名职业打假人王海处获悉,其在帮助“美团外卖”商户维权时,发现美团外卖开展网络餐饮平台服务涉嫌进行不正当竞争,美团外卖为了与“饿了么”平台争夺市场份额,使用不正当手段竞争,强制商户对标补贴、损害商户利益。
王海进一步介绍称,“饿了么”平台实施“平台补贴商户、商户补贴用户”的活动标准。美团外卖为了保证“美团外卖”平台活动不低于“饿了么”平台活动标准,在无平台补贴情况下,强制自家商户执行饿了么平台“商户补贴用户”活动标准,商户别无选择只能自掏腰包,贴付费用,商户若不听从执行对标,就强行关闭商户店铺,终止商户经营,切断商户经营收入。 4月26日,雷达财经从王海处获悉,其先后向北京、海南、广州、深圳等多地工商部门举报美团利用垄断地位,强迫商户“二选一”。 “很好,早应该调查了。”王海表示。 不服“二选一”判罚已提起上诉 雷达财经注意到,自今年2月份平台经济反垄断指南发布以来,互联网行业特有的“二选一”、“大数据杀熟”等问题在反垄断法下有了更具体的对应条款,对相关问题的监管也进入实质阶段。 4月13日,市场监管总局会同中央网信办、税务总局召开互联网平台企业行政指导会,会议指出平台经济强迫实施“二选一”、滥用市场支配地位、实施“掐尖并购”、烧钱抢占“社区团购”市场、实施“大数据杀熟”、漠视假冒伪劣、信息泄露以及实施涉税违法行为等问题必须严肃整治。 其中,“二选一”问题尤为突出,是平台经济领域资本任性、无序扩张的突出反映,危害极大,必须坚决根治。 此后公开的互联网企业《依法合规经营承诺》中,美团作出承诺,“不通过不合理限制等措施强制要求商户‘二选一’,不利用技术手段等实施垄断协议和滥用市场支配地位行为排除、限制市场竞争。”
但监管层定义实施“二选一”为垄断行为,此前美团并不认可。 天眼查显示,2019年9月份,上海拉扎斯信息科技有限公司(饿了么)起诉北京三快科技有限公司(美团)不正当竞争立案。 2021年2月8日,浙江省金华市中级人民法院作出一审判决,认定美团利用种种不正当方式限制、阻碍商户与其竞争对手交易,排挤竞争,这不仅扰乱了公平、有序、开放包容的互联网竞争秩序,且严重损害了饿了么公司的正当权益、商户的合法权益,其行为已构成不正当竞争,判决其赔偿饿了么 100 万元。 对此败诉判决美团并不服,已提起上诉。根据网络流传的美团上诉状,其对“二选一”该排他性交易的不正当性认定持有异议。
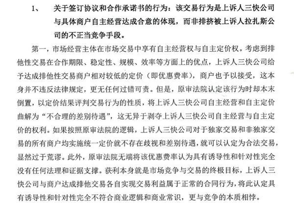
上诉书中,美团将“二选一”定义为排他性交易,并称公司与达成排他性交易商户相对较低的定价,是公司自主定价权的体现,并非排挤饿了么的不正当竞争手段。
其次,美团认为自己和商户达成排他性交易均是双方同意,不存在强迫事实。因此美团关停违约商户在美团外卖的网店,要求违反排他性协议的商户停止违约,是法律赋予美团的合同权利。
关于排他性交易是否破坏了竞争,美团称“排他性交易作为一种竞争方式,本身并无排除、限制竞争的作用。”关于“二选一”行为是否侵蚀了消费者福祉的问题,美团认为“消费者的选择权不因使用多平台而获益,也不因使用单一平台而受损。”
针对美团将强制商户“二选一”行为理解为自主经营权、将违反“二选一”商户网店关停理解为《合同法》赋予的要求商户停止违约的权利,有业内人士称,这是属于对合同权利的误解,是用“排他性交易”的合同法属性来掩盖“二选一”行为的违法性。 杨兆全也告诉雷达财经,平台性的企业,不能采用排他性交易。否则,属于利用自身优势地位,打击其他同类平台企业。 “继对阿里巴巴集团做出反垄断处罚后,监管部门对美团涉嫌垄断行为进行查处,”杨兆全认为这表明国家反垄断执法会持续深入进行,而不是只处理一两家企业。 |
还没有用户评论, 快来抢沙发!