
将其他类产品备案为证券类产品,投向与私募基金冲突的业务,约定固定收益……被告知延期兑付后,投资者这才发现,小牛稳进系列产品涉嫌多项违规。 近日,继小牛在线被曝提现困难、小牛新财富管理有限公司天津分公司被立案侦查后,小牛资本集团旗下的私募公司深圳市小牛投资管理有限公司(下称“小牛投资”)也陷入兑付危机。 “延期兑付的稳进系列产品,估计有8亿到10亿元规模。而小牛基金销售公司推介的富汇华夏的项目估计有二三十亿元,牵涉几百位投资者。”一位知情人士向《国际金融报》记者表示。 1 约定收益引投资 “小牛在深圳的品牌比较响。”投资者周欣(化名)此前从未购买过小牛集团的产品,却已久闻其大名。 出于对大品牌的信任,周欣于今年1月3日购买了“小牛稳进-混合配置基金2号”(下称“稳进2号”)产品,认购金额为100万元。 根据顺企网介绍,小牛资本管理集团是一家集团化、综合性的专业金融服务机构,在北京、上海、深圳设有三大管理中心,下辖小牛投资、小牛新财富、小牛在线、小牛普惠等分公司和子公司。团队成员历年累计参与管理资本规模超过2800亿元人民币,服务客户超过2万家,遍布全国。且小牛资本旗下公司分别担任全国房地产投资基金联盟常务理事会员单位、深圳市私募基金协会会员单位、深圳市电子商务协会副会长单位等。 根据基金合同,稳进2号为定期开放基金,每自然周第2个工作日为固定开放日,投资者可以申购,也可以申请赎回。份额持有人持有基金份额满3个月后自动赎回,这一运作模式让周欣觉得可控。 而该基金此前兑付均正常。中国证券投资基金业协会(下称“中基协”)信息显示,稳进2号于2015年9月备案,根据合同,存续期为五年。“这只产品过往收益都是固定的,所有产品一直以来都如期兑付。”回忆起当初购买的原因,周欣补充道。 投资者谢菲(化名)的交易记录证明了这一点。在小牛投资提供给谢菲的资料中,明确写出于去年3月认购“小牛稳进-混合配置基金4号”(下称“稳进4号”)1100万元的她,在每3个月派息中能获得的具体金额。一年后自动到期,谢菲可获得本金和5次派息收入,共约1213万元。
▲ 谢菲收到的前4次利息收入 而本应于4月初到期兑付退出的周欣和谢菲,却等来了一纸延付公告。公告显示,稳进2号/4号因产品底层标的受到金融市场环境影响,暂时未能按原进度回款,兑付情况受到波及。但管理人将在今年底前督促底层标的方完成资产变现,并于2020年1月1日起12个月内返还投资者本金及投资收益。
然而,小牛投资于5月份发布的稳进3号/4号相关公告中,已不再承诺何时兑付。
2 合同与备案信息不符 小牛投资的风险其实早已存在。专业人士指出,其风险主要有三点:一是曾被行政监管,二是备案信息与基金合同不符,三是约定固定收益。 冲着大品牌名头而来的周欣,并未被告知小牛投资存在重大经营风险。根据中基协备案信息,2016年7月26日,小牛投资被深圳证监局采取责令改正的行政监管措施。 而根据《私募投资基金信息披露管理办法》,私募基金募集期间,应当在宣传推介材料 (如招募说明书)中,向投资者披露基金管理人最近三年的诚信情况说明等信息。 值得注意的是,小牛投资还被中基协标为“异常机构”,原因是未按要求提供法律意见书。而根据相关规定,私募基金管理人未能在书面通知发出后的3个月内提交符合规定的专项法律意见书的,中基协将按照有关规定予以注销,且注销后不得重新登记。 而吸引周欣进行投资的“承诺收益”一项,也涉嫌违法违规。北京市盈科(广州)律师事务所高级合伙人、私募基金专业律师贺俊在接受《国际金融报》记者采访时表示:“基金投资收益受市场环境以及底层资产的变动产生波动,而作为开放式基金的小牛稳进系列私募投资基金,以恒定的利率对投资人的收益进行兑付,涉嫌分离定价;同时,由于约定了固定回报,稳进系列基金产品更涉嫌非法吸收公众存款。” 此外,基金合同部分内容与中基协备案信息不符。根据基金合同,稳进2号/4号的基金类型均为“其他投资基金”,而上述两只产品在中基协的备案信息上均显示为“证券投资基金”。
▲ 稳进2号的基金合同截图,合同由投资者提供
▲ 稳进2号在中基协网站上的备案信息 那么,小牛投资是否向中基协报送了虚假的备案信息?对此,记者分别于5月10日和5月23日向小牛资本发送采访函,但截至发稿,对方未作出回应。 3 违反专业化经营要求 为何备案信息与合同信息不一致?业内人士称,或与中基协专业化经营的要求有关。 首先,从投资范围上看,稳进2号/4号产品与证券投资基金的类型不符。基金合同显示,稳进2号/4号投资于在中基协备案的私募基金、小牛投资作为普通合伙人的有限合伙企业的有限合伙份额、银行存款,以及货币市场基金。 而根据《证券投资基金法》,非公开募集基金财产的证券投资,包括买卖公开发行的股份有限公司股票、债券、基金份额,以及国务院证券监督管理机构规定的其他证券及其衍生品种。 “小牛投资做了不是它登记类别的业务。”一位私募行业资深合规风控人员向《国际金融报》记者表示,“如果自查的话,它怎么也说不清楚,因为从底仓配的是什么标的,就能发现符不符合专业化经营要求。” 其次,小牛投资持续运作不符合其类型的私募基金。在专业化经营所要求的产品备案方面,根据《私募基金登记备案相关问题解答(十三)》,私募基金管理人只可备案与本机构已登记业务类型相符的私募基金,不可管理与本机构已登记业务类型不符的私募基金;同一私募基金管理人不可兼营多种类型的私募基金管理业务。 而在此之前备案的兼营类型基金,应予以清盘或清算。根据上述规定,针对私募基金管理人所管理的已备案且正在运作的兼营类型存量基金,基金合同到期前仍可以继续投资运作,但不得在到期前开放申购或增加募集规模,到期后应予以清盘或清算,不得续期。
▲ 周欣所提供的份额确认书 从周欣等投资者的认购时间上看,小牛投资持续运作非本管理人对应类型的私募基金。 再次,小牛投资或曾涉“明基实贷”。根据“小牛新财富”微信公众号于2015年7月发布的推文《被牛市玩坏了想“静静”,不如投只「稳进」压压惊!》,稳进4号的投资标的包括通过小牛资本安心投、小微贷款和共成并购系列基金,投向一线城市的赎楼、小微贷款、不动产并购等优质固定收益资产。此外,在投资策略方面,50%的资金投向小牛固定收益资产。
值得注意的是,“小微贷款”已于2015年11月被中基协认定为是与私募基金的属性相冲突的业务。 对此,中基协党委书记、会长洪磊曾于2017年11月公开表示,金融产品属性不明、风险不清是彼时最主要的金融风险之一,“出现大量信贷业务与投资业务混同、违背委托人根本利益的现象,‘刚性兑付’、‘资金池’、‘明股实债’、‘明基实贷’等违背资产管理本质的产品大量存在”。因此,基金行业应当“回归金融本源,恪守基金本质”。 4 关联公司引发信任危机 尽管部分投资者收到的延期兑付公告,明确指出该产品将延期至何时兑付,但小牛资本集团接连爆出的危机,让投资者对其能否如约兑付产生怀疑。 去年起,小牛资本集团旗下的P2P平台小牛在线便被指存在流动性问题。根据网贷天眼的数据,小牛在线已连续8个月资金净流入为负,近8个月平均每月资金净流出约1.66亿元。腾讯旗下的金融安全大数据平台“灵鲲金融风险查询举报中心”已将其标注为“提现困难”。
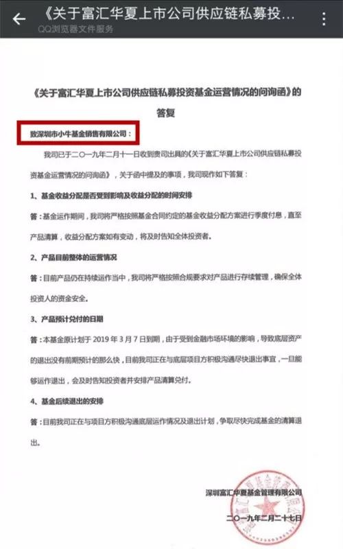
此外,今年3月25日,小牛新财富天津分公司因涉嫌非法吸收公众存款被立为刑事案件侦查。 因此,富汇华夏系列产品延期兑付一事再引关注。有媒体报道称,投资人从小牛新财富购买的私募产品“富汇华夏企业价值投资3号”原本在今年2月1日到期退出,目前已经逾期3个多月。此外,深圳富汇华夏基金管理有限公司发行的“富汇华夏上市公司供应链私募投资基金”,也于今年5月发布了延期分配公告。 而小牛资本集团与富汇华夏公司或存在些许联系,其中的连接“桥梁”为上市公司“金一文化”。从小牛资本方面来看,天眼查信息显示,股权穿透后,小牛资本的第二大股东为“北京碧空龙翔投资管理有限公司” (下称“碧空龙翔”)。除投资小牛资本外,碧空龙翔还为“金一文化”的第一大股东,持股比例为17.9%。 从富汇华夏公司来看,股权穿透后,该公司持有江西金赣珠宝有限公司(下称“金赣珠宝”)30%的股份,位列第二大股东。而金赣珠宝官网信息显示,该公司是金一文化授权的品牌运营商。 对此,小牛新财富选择了“撇清关系”。据财经网报道,小牛新财富表示其没有从事基金销售的业务,且与富汇华夏公司没有关联。但网上流传的一份文件显示,小牛方面曾向富汇华夏公司发去问询函,而富汇华夏公司在回复函中,明确指出“致深圳市小牛基金销售有限公司”。
目前,小牛投资发行的稳进系列产品的部分投资者,已就小牛投资在销售、运作该基金时出现的涉嫌违法违规情况,向深圳证监局提交投诉举报函。 |
还没有用户评论, 快来抢沙发!