
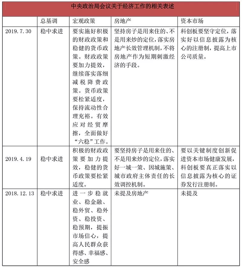
要点速览 □ 深挖国内需求潜力,拓展扩大最终需求,有效启动农村市场,多用改革办法扩大消费。 □ 稳定制造业投资,实施城镇老旧小区改造、城市停车场、城乡冷链物流设施建设等补短板工程,加快推进信息网络等新型基础设施建设。 □ 采取具体措施支持民营企业发展,建立长效机制解决拖欠账款问题。 □ 有效应对经贸摩擦,全面做好“六稳”工作。 □ 推进金融供给侧结构性改革,引导金融机构增加对制造业、民营企业的中长期融资,把握好风险处置节奏和力度,压实金融机构、地方政府、金融监管部门责任。 □ 科创板要坚守定位,落实好以信息披露为核心的注册制,提高上市公司质量。 □ 坚持房子是用来住的、不是用来炒的定位,落实房地产长效管理机制,不将房地产作为短期刺激经济的手段。 会议新闻稿全文: 中共中央政治局召开会议 分析研究当前经济形势和经济工作 审议《中国共产党问责条例》和《关于十九届中央第三轮巡视情况的综合报告》 中共中央总书记习近平主持会议 新华社北京7月30日电 中共中央政治局7月30日召开会议,分析研究当前经济形势,部署下半年经济工作,审议《中国共产党问责条例》和《关于十九届中央第三轮巡视情况的综合报告》。中共中央总书记习近平主持会议。 会议认为,今年以来,面对国内外风险挑战明显增多的复杂局面,各地区各部门贯彻党中央决策部署,打好三大攻坚战,适时适度实施宏观政策逆周期调节,有力推动高质量发展。上半年经济运行延续了总体平稳、稳中有进的发展态势,主要宏观经济指标保持在合理区间,供给侧结构性改革持续推进,改革开放继续深化,就业比较充分,精准脱贫有序推进,人民生活水平和质量继续提高,推动高质量发展的积极因素增多。 会议指出,当前我国经济发展面临新的风险挑战,国内经济下行压力加大,必须增强忧患意识,把握长期大势,抓住主要矛盾,善于化危为机,办好自己的事。 会议强调,做好下半年经济工作意义重大。要坚持稳中求进工作总基调,坚持以供给侧结构性改革为主线,坚持新发展理念、推动高质量发展,坚持推进改革开放,坚持宏观政策要稳、微观政策要活、社会政策要托底的总体思路,统筹国内国际两个大局,统筹做好稳增长、促改革、调结构、惠民生、防风险、保稳定各项工作,促进经济持续健康发展。要实施好积极的财政政策和稳健的货币政策。财政政策要加力提效,继续落实落细减税降费政策。货币政策要松紧适度,保持流动性合理充裕。 会议要求,要紧紧围绕“巩固、增强、提升、畅通”八字方针,深化供给侧结构性改革,提升产业基础能力和产业链水平。深挖国内需求潜力,拓展扩大最终需求,有效启动农村市场,多用改革办法扩大消费。稳定制造业投资,实施城镇老旧小区改造、城市停车场、城乡冷链物流设施建设等补短板工程,加快推进信息网络等新型基础设施建设。深化体制机制改革,增添经济发展活力和动力,加快重大战略实施步伐,提升城市群功能。采取具体措施支持民营企业发展,建立长效机制解决拖欠账款问题。加快“僵尸企业”出清。有效应对经贸摩擦,全面做好“六稳”工作。加大对外开放,加紧落实一系列重大开放举措。推进金融供给侧结构性改革,引导金融机构增加对制造业、民营企业的中长期融资,把握好风险处置节奏和力度,压实金融机构、地方政府、金融监管部门责任。科创板要坚守定位,落实好以信息披露为核心的注册制,提高上市公司质量。坚持房子是用来住的、不是用来炒的定位,落实房地产长效管理机制,不将房地产作为短期刺激经济的手段。巩固拓展脱贫成果。实施好就业优先政策,做好高校毕业生、农民工、退役军人等重点群体就业工作。保障市场供应和物价基本稳定。高度重视安全生产,加强自然灾害防治。各级党委和政府要坚决贯彻党中央决策部署,尽心尽责做好各项工作,以优异成绩庆祝中华人民共和国成立70周年。 会议指出,为深入贯彻党的十九大精神,落实中央党内法规制定工作五年规划,党中央对《中国共产党问责条例》进行修订。要坚持以习近平新时代中国特色社会主义思想为指导,贯彻新时代党的建设总要求,把“两个维护”作为根本原则和首要任务,督促各级党组织和党的领导干部牢记党的初心使命、负责守责尽责、忠诚干净担当,始终同党中央保持高度一致,保证党的路线方针政策和党中央重大决策部署贯彻执行。 会议强调,全面从严治党必须坚持严字当头,做到失责必问、问责必严,把制度的刚性立起来。各级党委(党组)要负起主体责任,纪委要履行好监督专责。党的工作机关要立足本职,敢于问责、善于问责,提高制度化、规范化水平。要坚持严管厚爱结合、激励约束并重,对受到问责、过后表现突出的干部,符合条件该使用的可继续使用,树立鲜明的干事导向。 会议指出,党的十九大以来,以习近平同志为核心的党中央高度重视巡视工作,对深化政治巡视、建立巡视巡察上下联动的监督网作出明确部署。中央巡视工作领导小组深入学习贯彻习近平新时代中国特色社会主义思想,坚决落实党中央要求,已组织开展3轮巡视,完成了对中管企业的全覆盖,取得明显成效。 会议强调,从巡视情况看,中管企业管党治党意识和责任明显增强,改革发展取得明显成效,为推动经济社会发展、科技进步、国防建设、民生改善作出了重大贡献,但还存在一些突出问题。要抓好巡视整改和成果运用,强化整改主体责任和监督责任,把整改与“不忘初心、牢记使命”主题教育结合起来,督促党组(党委)提高政治站位,履行党和国家赋予的责任使命,紧密结合实际加强党的建设,贯彻落实新发展理念,推进供给侧结构性改革,实施创新驱动发展战略,有效防范化解各类风险。把整改与日常监督结合起来,依规依纪依法处置问题线索,保持惩治腐败的高压态势,锲而不舍纠治“四风”,举一反三、查找漏洞,健全监督制度,把全面从严治党要求落实到企业各层级各领域。把整改同深化改革结合起来,综合用好巡视成果,不断增强改革的系统性、整体性、协同性,推动中管企业高质量发展。 以上为会议新闻稿全文。 中央政治局会议是观察宏观政策方向的最佳窗口。 自2013年以来,中央政治局每年有三次会议专题研讨经济:4月底分析一季度经济形势,7月底讨论半年形势并部署下半年工作,12月初定调来年经济工作。 上证报记者梳理发现,最近三年,稳中求进的工作总基调,积极的财政政策和稳健的货币政策,坚持供给侧结构性改革,始终是中央政治局会议的重要内容和要求。 与今年4月份的政治局会议相比,7月份政治局会议这些措辞有变化,也有一些新提法: 1、积极财政政策、稳健货币政策基调未变,但加了具体要求,即“继续落实落细减税降费政策”、“保持流动性合理充裕”。 2、首提“提升产业基础能力和产业链水平” 3、对扩大内需作出具体政策部署,这一情况在政治局会议中不常见 “深挖国内需求潜力,拓展扩大最终需求,有效启动农村市场,多用改革办法扩大消费。稳定制造业投资,实施城镇老旧小区改造、城市停车场、城乡冷链物流设施建设等补短板工程,加快推进信息网络等新型基础设施建设。” 4、“房住不炒”基调未变,首次明确提出“不将房地产作为短期刺激经济的手段” 5、科创板再度被提及,首提“提高上市公司质量” 6、再提“六稳”。 去年7月政治局会议首提“六稳”(稳就业、稳金融、稳外贸、稳外资、稳投资、稳预期),此后于当年10月、12月的两次会议中均提到进一步做好“六稳”工作。今年4月份政治局会议并未提及“六稳”,但此次“六稳”再次被提及,凸显出经济下行压力加大背景下,稳增长的重要性。
|
还没有用户评论, 快来抢沙发!