
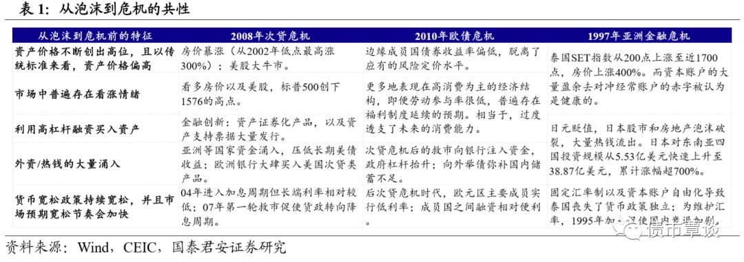
国君固收 | 报告导读: 疫情冲击下,全球避险情绪升温。还原时间错位,当前的海外市场情绪类似于春节期间中国市场,疫情的巨大不确定性因为没有行之有效的办法控制,资本市场率先反应疫情及其对经济的冲击。更进一步,因为体制的不同,海外疫情的防控难度要显著大于中国,这无疑使得海外市场的风险偏好回落速度更快。 行至当前,对于潜在风险点的发问似乎也没有那么不合时宜。必须承认的是,判断经济和市场的大拐点是较为困难的。虽然每一次投资者都在讲“这一次不一样”,但历次大型经济危机却有其共性。通过复盘08年次贷危机、10年欧债危机和97年亚洲金融危机,将共性映射到当前,或许能给予我们一些启发。 危机爆发前,有哪些征兆?①资产价格不断创出新高,且以传统标准来看,估值偏高;②市场普遍存在看涨情绪;③利用高杠杆融资买入资产;④外资/热钱大量涌入;⑤货币宽松政策持续宽松,并且市场预期宽松节奏加快。 从泡沫到危机,什么容易被忽略?①局部的风险点存在,但有良好的经济数据掩盖;②离散的风险事件爆发,但市场对此认知不足;③宏观层面/制度设计的“杀逻辑”,市场崩溃。 1.从泡沫到崩溃,都有哪些征兆? 随着新冠肺炎海外疫情爆发,全球避险情绪迅速升温,30年美债收益率跌破历史低位至1.80%,10年美债快速下行20bp左右并与3个月国债利率形成倒挂。此外,国际金价最高涨至1690美元/盎司,美国三大股指从高点暴跌10%左右。
还原时间错位,当前的海外市场情绪类似于春节期间中国市场,疫情的巨大不确定性因为没有行之有效的办法控制,资本市场率先反应疫情及其对经济的冲击。更进一步,因为体制的不同,海外疫情的防控难度要显著大于中国,这无疑使得海外市场的风险偏好回落速度更快。 回顾过去两年,美债长短端利率倒挂,市场一度高呼经济衰退危机来临。然而,在货币宽松的加持下,美股不断创出新高。类似于2006年,当美国次贷泡沫被资金不断吹大的时候,经济数据表现良好,局部的风险点爆发并未引起市场足够重视。但风险已经在逐渐形成,只是需要时间酝酿出摧枯拉朽之势。 行至当前,对于潜在风险点的发问似乎也没有那么不合时宜:次贷危机后十年美股大牛市是否面临终结?市场是否难以逃脱十年周期轮回的宿命?新冠疫情是否成为下一轮危机的催化剂? 必须承认的是,判断经济和市场的大拐点是较为困难的。虽然每一次投资者都在讲“这一次不一样”,但历次大型经济危机却有其共性。通过复盘08年次贷危机、10年欧债危机和97年亚洲金融危机,将共性映射到当前,或许能给予我们一些启发。 危机爆发前,有哪些征兆?①资产价格不断创出新高,且以传统标准来看,估值偏高;②市场普遍存在看涨情绪;③利用高杠杆融资买入资产;④外资/热钱大量涌入;⑤货币宽松政策持续宽松,并且市场预期宽松节奏加快。
从泡沫到危机,什么容易被忽略?①局部的风险点存在,但有良好的经济数据掩盖;②离散的风险事件爆发,但市场对此认知不足;③宏观层面/制度设计的“杀逻辑”,市场崩溃。
2.案例一:2008年美国次贷危机 在房地产市场泡沫不断被吹大的过程中,有零星风险点暴露。比如,2006年二季度次级抵押贷款止赎率上升至2.01%,为2003四季度之后的新高;2006年9月,商务部报告称,新房价格中位数价格同比暴跌9.7%,为1970年后最大单月跌幅。 离散的风险被忽视的原因在于,数据展示出经济欣欣向荣的图景。从数据来看,2000-2006年间,通胀水平温和,维持在2-3.5%区间;建筑业就业人数从155万人上升至180万人;2006年12月的零售、消费信心数据达到三年间的高位。 杠杆资金和新增外资导致泡沫化程度加剧。杠杆资金来自于金融创新,美国资产证券化产品发行规模从2000年的600亿美元,增长至2006年的2100亿美元左右,发行资产支持商业票据规模从600亿美元激增至1200亿美元。 此外,美国长期利率偏低,10年国债利率维持在5%左右,到了2006年与短端利率倒挂。背后的驱动因素来自海外新增资金需求,美国资本账户大量热钱流入,至2006年末占GDP比重达到10%。 直到杠杆资金断裂,市场主流观点还是认为,金融领域的离散风险不会传染至整个市场。2007年3月,美国现房销售增长创三年新高,但次贷问题开始暴露。美国SEC在1月“随着再融资和房地产业蓬勃发展的结束,许多较小的次级贷款机构的商业模式已经不再可行”。随着监管的发声,舆论开始升温。 2007年4月,美国第二大次贷机构新世纪金融公司破产,在2006年12月,该机构表示在所有贷款中,有2.5%未能按时支付首笔月供。在此之前,已有不少较小的次级贷款机构破产,但并未引起市场足够重视。 美联储主席伯南克在国会听证会上表示“次贷市场问题对整个经济和金融市场的影响似乎可以得到控制”。美股在2007年4月创下历史新高。 极端现象频繁出现,提示泡沫接近破裂。2007年6月中旬,10年美债收益率达到5.3%,7月中旬90天美债收益率达到5%,曲线极端平坦化。资金从周期较长的债券、股票当中流出,流入现金类资产。在利率上升的压力下,借款人还本付息负担加重,导致了房地产市场的止赎率和违约率上升,大型银行开始出现严重亏损。 比如,贝尔斯登旗下两只对冲基金投资抵押贷款支撑证券(杠杆率20:1)亏损不断加大,被投资者赎回,在贝尔斯登承诺提供32美元贷款救助,最后仍旧破产,但规模不大,对市场的冲击也较为有限。 危机进入自我强化的反身性阶段。资产价格走低导致抛售,进一步推动资产缩水,形成负向自反馈。这样的反身性,对借款人和出借人效果类似。 于是,越来越多的金融机构陷入险境,比如2007年8月,法国巴黎银行冻结22亿美元资产,因“美国证券化市场某些部门的流动性完全蒸发,因此无法公平评估某些资产的价值”。银行间流动性紧缩,TED利差从0.5%飙升至2%左右。 应对早期的风险,政策干预较为有效。2007年8月,各国央行向银行体系“注水”,欧央行投放2148亿美元,美联储则向次贷机构提供了380亿美元,向四大行(花旗、摩根大通、美国银行、美联银行)提供了20亿贴现窗口,并意外降低贷贴现利率0.5%。 在积极的干预下,股市暴跌后企稳,而大多数决策者和投资者都认为,抵押贷款市场的高风险已经受到控制,并不会对实体经济产生很大影响。确实,从数据来看,部分金融机构利润大幅缩水之外,经济数据维持平稳。 随着事态不断恶化,信心彻底崩塌,此时市场的崩盘无法阻挡。随着房地产市场的触顶,越来越多的金融机构暴露出问题,但救市的手段是有限的,甚至面临着政治和制度性的制约。 2007年9月18日,美联储降息0.5%,超出了市场预期的0.25%,美股大涨。然而,10月下旬,次贷证券的整体预亏增加,市场情绪开始恶化。因摩根大通减记次贷相关资产20亿美元,美股单日大跌2.6%。 随后,美联储继续降息,并先后出手营救贝尔斯登以及两房,但股票市场进入了“自由落体”阶段。次贷债务市场也进入了痛苦地去杠杆阶段。在这个过程中,救市的措施、维稳信心的指引都无济于事。无论是信贷还是股票市场都需要从一次彻底的“休克式”出清,寻找到真正的底部。
3.案例二:2010年欧债危机 过于激进的一体化导致了最初的隐患。根据欧元区稳定和增长协议,区内各国都必须将财政赤字控制在GDP的3%以下,并且把降低财政赤字作为目标。同时,各成员国必须将国债/GDP的占比保持在60%以下。上述两条也是其他欧盟国家加入欧元区必须达到的重要标准。 而在当时,高盛通过设计“货币掉期交易”的方式,为希腊政府掩饰了一笔高达10亿欧元的公共债务,从而使希腊在账面上符合了欧元区成员国的标准。但实际上希腊远不满足加入条件。 边缘国家通过“高消费+贸易逆差”的模式来推动经济增长。在欧洲内部传统的贸易分工格局中,债务问题国家劳动力密集型制造业具有比较优势,但随着高福利政策的实施,工资水平持续上升,同时新兴市场国家加入全球产业竞争。这些国家的核心竞争力下降,普遍推行“高消费+贸易逆差”的模式来推动经济增长。 这种模式拉动了经常账户盈余国家以出口为导向的高增长,久而久之在欧元区内部形成了德、芬、丹、比、奥等“核心国家”生产、“欧猪五国”等“边缘国家”消费的外部失衡格局。 欧元化导致主权信用无法被有效甄别,边缘国家大肆举借外债。2008年金融危机席卷全球,各国自顾不暇,边缘国家也出台经济刺激方案维持经济稳定,虽然各项措施维持了金融市场稳定,支持了经济复苏,但使得各国资产负债表严重恶化,国债占GDP比例和政府赤字占GDP比例大幅上升。 而边缘国家传统的刺激消费的模式使得国内储蓄不足,叠叠加刺激经济的需求,政府转而发行外债为国内赤字融资。而欧元一体化导致了国家主权风险等级趋于一致,希腊、西班牙等国在加入欧元区后,国债利率大幅下行,使其债务率大幅攀升。 从数据来看,2008年-2011年,希腊政府杠杆率(占GDP)从110.7%上升至163.3%;爱尔兰从44.2%上升至120.1%;意大利从103.1%上升至120.1%;葡萄牙从71.6%上升至106.8%。 与美国不同,政策协同较为困难导致救济方案不够及时,因此后危机时代“欧猪”均积重难返。2009年末希腊主权债评级被下调,欧债危机正式爆发,而直到2010年5月份,欧盟才出台第一轮对希腊债务的解救方案,总包7500亿欧元。主要原因在于,成员国内部要求希腊自身承担债务违约风险,并要求其进行财政紧缩,而被救助国则对此颇为抗拒。欧元区政策难以协同的问题至今未得到妥善解决,也导致了后危机时代,“欧猪”的积重难返。
4.案例三:1997年亚洲金融危机 日元贬值和房地产市场泡沫是导致东南亚危机的根源。1985年“广场协议”,日元急速升值;1987年“卢浮宫协议”,日本央行将基准利率降到2.5%。日本股市和房地产的泡沫在90年代末破裂,土地价格指数从1990到1995年下降50%,日经指数从高点36000点下跌至16000点。大量热钱涌出,向外部寻找出口,并瞄准了东南亚市场。 数据显示,从1985年到1994年,日本对东南亚四国(泰国、马来西亚、印度尼西亚、菲律宾)投资规模从5.53亿美元快速上升至38.87亿美元,累计涨幅超700%。 东南亚诸国国际收支压力增大,过早开放了资本账户的自由兑换。东南亚诸国实行硬盯住美元的固定汇率制,1995年开始随着美元升值导致出口恶化。以泰国为例,泰国经常账户逆差,从1990年的71亿美元逆差,扩大到1995年的132亿美元。 在此背景下,东南亚诸国加速打开了资本账户的自由化,比如放宽外资企业持股比例、对外资开放更多行业,放低企业注册资本等。比如,到1995年末,泰国外储规模增长至355亿美元,但外债总额上升至1008亿美元,短期外债占外储规模比重147.8%。 主要经济指标良好,掩盖了外部杠杆脆弱的风险。以泰国为例,1990年至1995年,GDP总额从856美元增长至1680亿美元,年增长率中枢9%,通胀率维持在4-5%区间,高增长+中低通胀的组合接近于美国的“金发姑娘”时代。此外,失业率2-3%之间且逐年下行,而政府债务率不高,占GDP比重8%左右。 外债风险暴露,干预无法阻止汇率“自由落体”,危机最终爆发。东南亚诸国的外部杠杆风险逐步被市场认知,外国资本乃至国内民众资本出逃。1997年泰国政府开始整顿银行系统,加剧了热钱的快速流出,虽然泰国央行在远期市场抛售外汇以稳定泰铢币值,但此举过快消耗了本就不充足的外汇储备。到1997年6月30日,泰国外储锐减至28亿美元,7月2日,泰国宣布放弃固定汇率制,泰铢兑美元自由浮动,汇率“自由落体”,危机向东南亚蔓延。
|
还没有用户评论, 快来抢沙发!