
拟发行的置换票据期限为1年,票面利率7.00%,按照1:1将旧债券置换为新债券。 3月2日,北京桑德环境工程有限公司(下称“桑德工程”)在北金所发布2020年度第一期置换票据置换公告。
公告称,2019年,桑德工程所属行业监管政策进一步调整趋严,其经营成本有所增加。特别是近期新冠肺炎疫情的爆发,公司的正常经营受到影响,债券按期兑付的不确定性有所增加。因此,经前期与投资人充分沟通,桑德工程拟发行一期置换票据,专项用于以非现金方式置换“北京桑德环境工程有限公司2017年度第一期中期票据”。 查询可知,2017年3月6日发行的“北京桑德环境工程有限公司2017年度第一期中期票据”总计募资5亿元,票面利率6.50%,将于2020年3月6日到期。
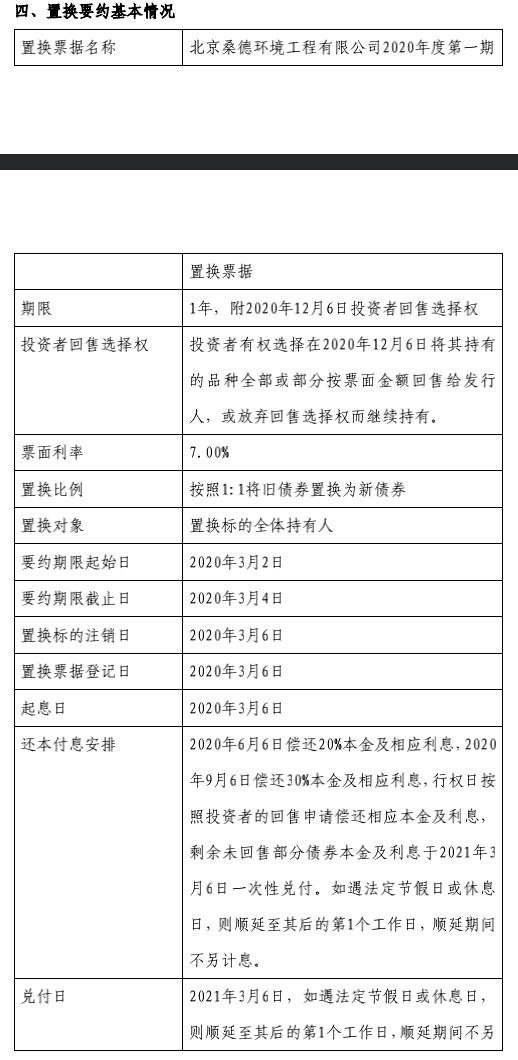
上述公告中称,拟发行的置换票据期限为1年,票面利率7.00%,按照1:1将旧债券置换为新债券,且投资者有权选择在2020年12月6日将其持有的品种全部或部分按票面金额回售给发行人,或放弃回售选择权而继续持有,要约期限起始日为2020年3月2日。
还本付息的安排为,2020年6月6日偿还20%本金及相应利息,2020年9月6日偿还30%本金及相应利息,行权日按照投资者的回售申请偿还相应本金及利息,剩余未回售部分债券本金及利息于2021年3月6日一次性兑付。 目前,中国银行间市场交易商协会已于2020年2月27日出具中市协注〔2020〕EN1 号接受特别注册通知书。置换票据注册金额5亿元,注册额度自通知书落款之日起1个月内有效,由浙商银行股份有限公司担任交易管理人。 桑德工程成立于1999年11月30日,主营业务包括污水处理业务、自来水业务、生态治理业务及其他技术咨询和工程设计业务等。据其在上海清算所披露的合并利润表显示,2019年前三季度实现总营收24.20亿元,净利润为3.28亿元。 值得注意的是,这为银行间市场债券置换业务的首单试点项目。 债券风险处置新途径 “债券置换给了发行人渡过短期流动性困难的处置手段,债券投资人通过与发行人协商置换债券条款,并自行选择是否接受置换债券的定向要约来表达意愿,可谓给市场化处置债券风险带来新思路、新模式。”中国光大银行战略客户与投资银行部总经理范建华认为,此次推出的首单债券置换,是交易商协会处置债券风险的创新举措。 据悉,债券置换兴起于20世纪80年代的美国,并在2008年金融危机后得到市场广泛实践。目前,境外资本市场已形成相对成熟的置换流程与操作,发行人向全体持有人发出置换要约,持有人可基于自身需求和风险评估选择是否接受要约。 从境外实践来看,债券置换正以其公平性、灵活性特征,成为发行人管理负债的重要方式。同时,置换债券的发行人虽短期内陷入困境,但往往仍具备持续经营能力,后续可有效借助债券重组等方式缓解自身的流动性压力,多数债券经置换后均获得了按时足额偿付。 交易商协会法律专业委员会委员杜以龙律师认为,置换债券是债务人管理债务的重要工具之一,可以使债务人在现金支出较少的情况下实现债务管理的目标。置换债券也给予债权人更多选择权,得以理性的处分权利,实现资产价值最大化。 交易商协会方面表示,本次银行间市场引入境外债券置换操作,旨在充分发挥债券置换平等性、灵活性优势,在最大程度保障投资人实体权利的同时,推动企业风险化解与处置工作。在借鉴国际经验的同时,也充分结合境内市场特点,设计了便捷的债券置换业务流程,满足置换业务的时效性要求。 交易商协会称,近年来,随着我国债券市场风险事件增多,在坚持市场化、法治化理念的基础上适时引入债券置换机制,将有利于进一步丰富我国债券市场风险管理工具,帮助实体经济企业渡过短期流动性危机,也更好地保护投资者合法权益。 |
还没有用户评论, 快来抢沙发!